文献来源:中华炎性肠病杂志,2026年第10卷第2期
作者:中华医学会消化病学分会炎症性肠病学组 中国炎症性肠病诊疗质量控制评估中心 中华医学会检验医学分会临床免疫专业学组
通信作者:吴开春,空军军医大学西京医院消化病医院;陈旻湖,中山大学附属第一医院消化内科
引用本文:中华医学会消化病学分会炎症性肠病学组,中国炎症性肠病诊疗质量控制评估中心,中华医学会检验医学分会临床免疫专业学组. 粪钙卫蛋白检测规范化及其在炎症性肠病中应用的专家共识(2025年·西安)[J]. 中华炎性肠病杂志(中英文),2026,10(2):137-148. DOI:10.3760/cma.j.cn101480-20260204-00022.


粪钙卫蛋白(fecal calprotectin,FC)作为准确反映肠道炎症的生物标志物,在炎症性肠病(inflammatory bowel disease,IBD)的诊疗中具有重要价值,然而在我国的应用仍需规范。为此,中华医学会消化病学分会炎症性肠病学组牵头制订《粪钙卫蛋白检测规范化及其在炎症性肠病中应用的专家共识(2025年·西安))》(以下简称共识),从临床问题出发,系统总结FC在IBD疾病活动度评估、疗效判定及疾病复发预测中的应用证据,结合国内外最新研究和中国临床实践,提出基于循证医学的推荐意见,旨在规范FC的临床应用,优化IBD管理策略,减少不必要的侵入性检查,改善患者预后,提高生活质量。




问题1:FC的来源、特征和作用
推荐意见1:钙卫蛋白是由中性粒细胞和巨噬细胞分泌的一种钙结合蛋白,随粪排出即为 FC,具有肠道炎症特异性,同时具有稳定、均匀、检测非侵入和易检的特性。(推荐强度:强推荐,证据质量:中等,专家组投票完全赞同率:95.83%)

推荐意见2:FC能准确反映肠道炎症状况,可用于区分IBD与功能性肠道疾病,但分析时需要考虑患者年龄、用药及合并其他疾病等影响因素。(推荐强度:推荐,证据质量:中等,专家组投票完全和部分赞同率:95.83%)

问题2:FC检测的方法和原理
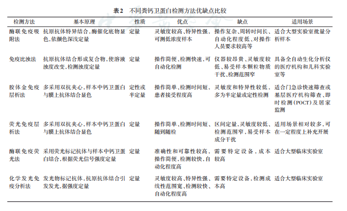
推荐意见 3:ELISA 是 FC 检测中用于 IBD 患者临床诊疗的经典方法,灵敏度和特异性均高。其他检测如免疫比浊法、免疫层析法、酶联免疫荧光法、化学发光免疫分析法等各有优劣,适用于不同临床和实验室场景。(推荐强度:推荐,证据质量:中等,专家组投票完全和部分赞同率:91.30%)





推荐意见 4:不同 FC 定量检测方法在 IBD 临床应用中均有意义,但结果差异较大,因此不能互换比较。建议在分析不同来源结果时明确其具体检测方法。(推荐强度:推荐,证据质量:中等,专家组投票完全和部分赞同率:95.65%)

问题3:IBD患者FC检测的标准化流程
推荐意见 5:粪便采集宜在晨起首次排便时,后续随诊监测应保持相同时段采样。不建议常规连续两日采集粪便进行FC检测。采集粪便应选取性状相对正常的成形粪便,避免取样粪便太稀或太硬。采集的粪便应置于专用的清洁容器中,不加添加剂,避免任何意外污染。(推荐强度:推荐,证据质量:中等,专家组投票完全和部分赞同率:95.0%)

推荐意见 6:粪便储存室温下应在 3 d 内,最多可 1 周。如果无法在7 d内测定FC,粪便应储存在-20°C或以下。(推荐强度:强推荐,证据质量:低等,专家组投票完全赞同率:75.0%)

推荐意见 7:在提取粪便蛋白检测 FC 前应进行标准的称量。经典的称量方法是天平称重,精确度高,是金标准,适合科研用途。使用FC专用定量采样棒,适用于临床常规检测。液体粪便建议与提取缓冲液充分混匀,必要时离心获取沉淀物。(推荐强度:推荐,证据质量:低等,专家组投票完全和部分赞同率:75.0%)


问题4:FC在IBD诊治管理中的作用及意义
推荐意见8:FC可用于IBD患者疾病活动的评估,FC水平升高提示IBD疾病活动和(或)加重。(推荐强度:强推荐,证据质量:高等,专家组投票完全赞同率:80.95%)

推荐意见9:FC可用于评估内镜下黏膜愈合,参考界值为 FC< 100 μg/g 或< 150 μg/g。在无法行内镜检查时,FC可作为黏膜愈合的替代指标。(推荐强度:推荐,证据质量:高等,专家组投票完全和部分赞同率:90.48%)

问题5:动态监测IBD患者FC的临床价值
推荐意见10:动态监测FC水平可用于评估或预测治疗应答。(推荐强度:强推荐,证据质量:高等,专家组投票完全赞同率:80.95%)

推荐意见11:动态监测FC水平可用于预测缓解期IBD患者疾病复发以及CD患者术后复发。(推荐强度:强推荐,证据质量:高等,专家组投票完全赞同率:85.71%)

推荐意见12:建议FC监测在IBD活动期每3 ~ 6个月进行1次,缓解期每6 ~ 12个月进行1次。(推荐强度:推荐,证据质量:高等,专家组投票完全和部分赞同率:90.48%)

FC 检测的规范化是 IBD 精准管理的重要内容。本共识综合最新研究证据和多学科专家意见,不仅推荐定量检测、固定检测方法、关注分析前影响因素等技术目标,更对不同阶段、不同状态IBD患者动态监测FC的方案和界值提出推荐意见,为 IBD 达标治疗和精准管理提供临床实践指导。然而,面对目前 FC 检测方法不统一、缺乏全球统一的界值及分析前影响因素多的现状,本共识意见仍有待进一步完善,需积累更多大型研究证据,验证不同监测方法的一致性并确定更可靠的诊断和监测界值,明确基于FC的监测策略在长期预后、医疗成本、患者生活质量方面的优劣,探讨FC的纵向变化轨迹是否比单次绝对值更有预测价值,研发并验证家庭自测FC试剂盒的可行性、准确性和对治疗依从性的影响,探索 FC 与其他蛋白标志物及基因、微生物组数据结合的综合预测模型。加强这方面研究将更加丰富本共识意见,促进规范化FC检测在IBD精准管理中的应用,不断提高IBD患者诊治质量和水平。


参考文献略
联系人:贺劲松
手 机:13875954424
邮 箱:2779620042@qq.com
公 司:长沙协大生物科技有限公司
地 址:湖南长沙经济技术开发区人民东路二段169号佰羊大厦