今日(3月19日),国家市场监管总局发布《部署2026年度重点立法任务》。其中,医疗器械管理法被纳入2026年度重点立法项目。

国家市场监管总局明确:
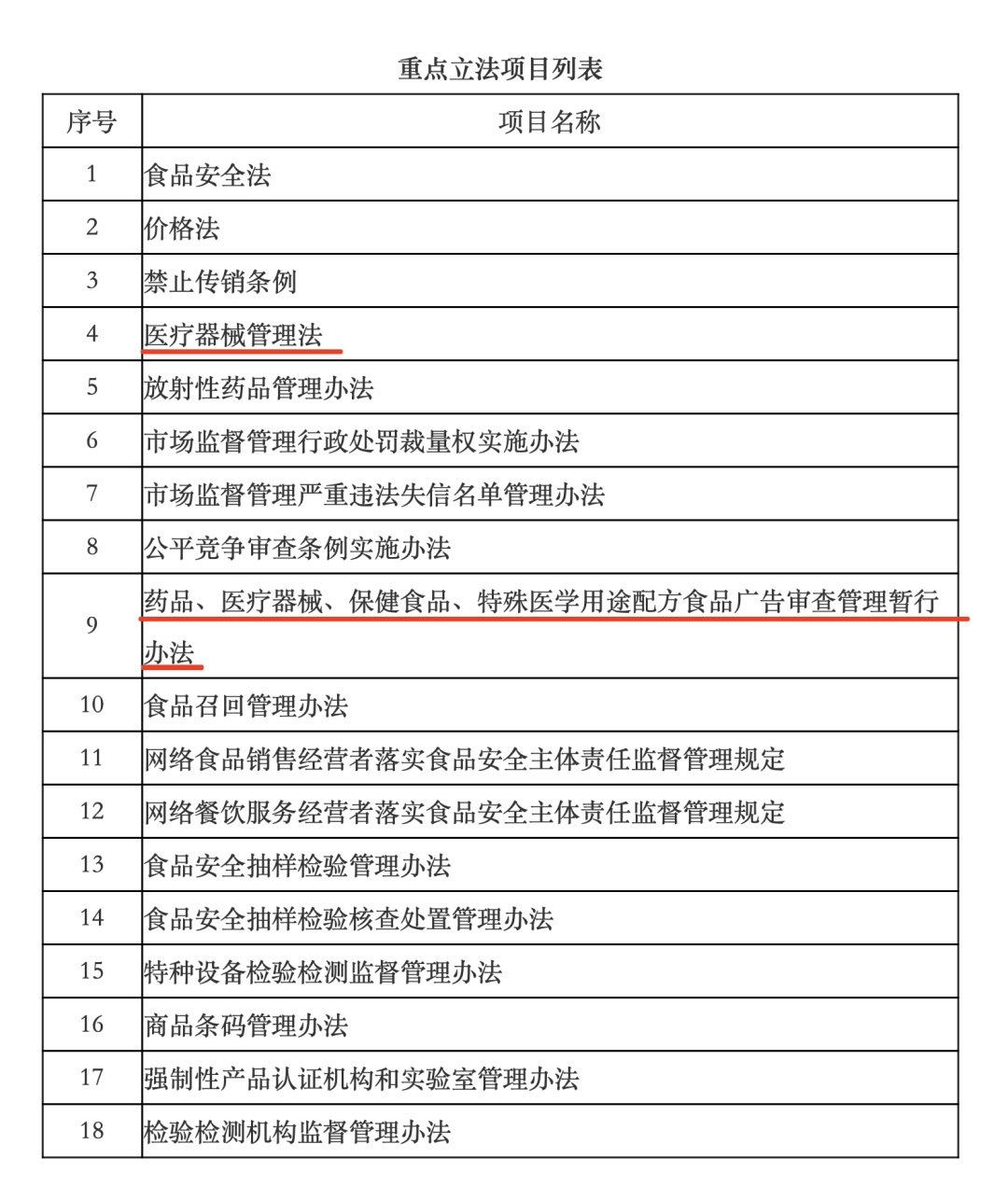
推动修订价格法、禁止传销条例,制修订市场监督管理严重违法失信名单管理办法,公平竞争审查条例实施办法,市场监督管理行政处罚裁量权实施办法,药品、医疗器械、保健食品、特殊医学用途配方食品广告审查管理暂行办法等规章;
推动制修订食品安全法、医疗器械管理法、放射性药品管理办法,制修订食品召回管理办法、食品安全抽样检验管理办法、食品安全抽样检验核查处置管理办法、特种设备检验检测监督管理办法等规章。

2023年9月,医疗器械管理法首次列入立法规划;2024年,国家药监局通过深入调研论证,广泛征求意见,完成《医疗器械管理法(草案送审稿)》,将为加快推进我国从制械大国向制械强国跨越提供更加坚实的法治保障。
如今,国家市场监管总局正式部署2026年度重点立法任务,明确推动制定医疗器械管理法。
《医疗器械管理法(草案征求意见稿)》共十一章、190条,涵盖医疗器械研制、生产、经营、使用各环节,以及标准、分类、警戒、召回等多方面。
《医疗器械管理法》将成为我国医疗器械管理领域首部专门法律,全面覆盖医疗器械从研制、生产、经营到使用的全生命周期监管,强化风险管理、全程管控和科学监管理念。
联系人:贺劲松
手 机:13875954424
邮 箱:2779620042@qq.com
公 司:长沙协大生物科技有限公司
地 址:湖南长沙经济技术开发区人民东路二段169号佰羊大厦